"Helping businesses and owners groom for transition"

 
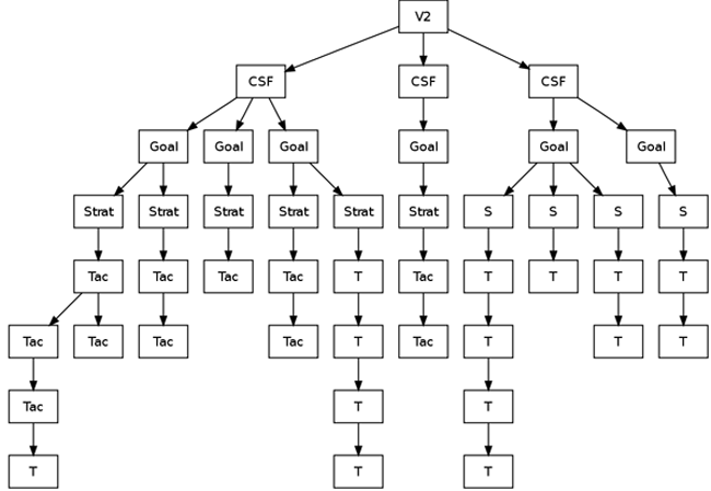
Strategic Plan Hierarchical Tree View Example

Shown below is an example of a simple plan represented by V2, or a vision, the things that have to happen are labeled as CSFs, Critical Success Factors.  CSFs become reality by achieving Goals. We use Strategies - here as "Strat" to achieve goals, then we use Tactics (to do items to implement a strategy). One can see how strategic thinking gets complex quickly.
large view of a strategic planning tree
We have an on line software package called incredible tree that helps you capture, share, execute and optimize your strategic plans and thinking. The above tree chart was developed inside the software in just a few minutes.
We specialize in discrete, real world, measurable, optimization, using methods and processes practiced and proven by thousands of companies coast to coast, not just in our backyard - The Triangle
 
Contact: walt@waltbrownco.com 919 345 6079
 

copyright walt brown and company 2007